提示:您当前的浏览器类型未能正确识别,如出现网站显示错位,请更换常用浏览器!
学院微信公众号
中国禁毒公众号
广东禁毒公众号
关于举办新能源汽车动力电池维修技术能力提升研修班的预报名通知
稿件来源:技能培训鉴定处   发布日期:2025-07-10   点击量:901   发布部门:校园文化中心

各职业院校及有关单位:

在全球新能源汽车产业蓬勃发展的背景下,我国新能源汽车产业已实现跨越式发展,并加速推进全球化战略布局。然而,高素质技术技能人才的短缺已成为制约产业国际竞争力提升的关键瓶颈。作为技术技能人才培养的主阵地,职业教育必须紧密对接产业发展需求,着力提升师资队伍专业素养。动力电池作为新能源汽车的核心部件,其检测与维修技术是产业发展的重点领域。

为深入贯彻落实《国家职业教育改革实施方案》,加强“双师型”教师队伍建设,现决定面向全国开展动力电池检测与维修实战师资培训。本次培训将立足产业实际需求,通过系统化的理论教学、真实案例分析和实操训练,全面提升参训教师在动力电池领域的专业实践能力、教学实施能力和技术创新能力。现将有关事项通知如下:

一、组织单位

主办单位:广州市公用事业技师学院

承办单位:广东省城市公共交通协会

协办单位:广州公交如约汽车服务有限公司

二、培训时间

培训天数:5天;

第一期:7月21日-25日,7月20日报到;

第二期:7月28日-8月1日,7月27日报到;

第三期:8月4日-8月8日,8月3日报到。

三、培训地点

广州市海珠区工业大道中392号广州市公交如约车服公司新能源汽车产业园。


部份培训设备设施

四、培训对象

职业院校新能源汽车专业骨干教师、学科带头人及专业负责人。

五、培训特色

1.雄厚的师资力量

由陈伟霖国家级新能源汽车技能大师领衔的师资团队拥有国家级技术能手3人、省级技术能手及五一劳动奖章获得者11人、市级劳动模范2人。资深行业专家9人、高级技师179人、工程师41人,确保理论与实践教学深度融合,能为学员提供优质的教学指导。


陈伟霖国家级技能大师工作室


工学一体培训教学现场


为马来西亚籍学员开展新能源汽车技术维修培训

2.权威的资质授权

郑州宇通客车华南大区培训中心、宁德时代电池系统维修技能认证培训中心,以及全国首家弗迪电池(四星)服务站、宁德时代五星服务站、广汽埃安(优湃能源)动力电池售后服务站、蓝谷电池华南地区维修中心。

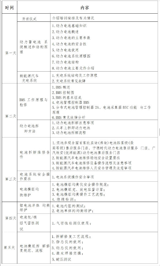
六、培训内容及安排

七、有关安排

(一)报名时间:

有意向参加培训的人员请于2025年7月15日前填写《电池实训师资培训报名回执表》(见附件2)发送至邮箱:cxvip6008@163.com或扫描下方二维码进行报名。

(二)报到地点:广州市海珠区江燕路245号锦江之星(广州 海珠江泰路地铁站店)。

(三)培训费用与收费标准:

培训费用为550元/天,总费用为2750元/人,包含场地租赁、教学设备、师资酬金、学习资料、证书及培训期间食宿费用。账户名称:广东省城市公共交通协会收款账号:44001400112053002991开户行:中国建设银行广州执信南路支行

(四)培训证书:

学习期满经考核合格颁发结业证书。

(五)联系人:

李老师13070246000(微信同号)。

附件1:广州公交集团新能源汽车产业园区介绍.docx

附件2:新能源汽车动力电池维修技术能力提升研修班报名回执表.docx

责任编辑:彭本忠,毕静文,闫常乐   部门审核:林旺东,唐铭培,郑春欣   分管审核:刘毅   发布审批:邹菁,鲁储生
广州市公用事业技师学院 地址:广州市越秀区东华南路162号 
联系电话:020-83781061 招生电话:020-83781062 
ICP备案号:粤ICP备05022659号 
版权所有 © 2016-2026 www.gzgyjx.cn. All Rights Reserved. Powered By 信息中心.
回到顶部按钮